おはようございます。Binです!!
突然ですが、Blenderって操作感も画面表示も結構複雑ですよね。

オブジェクトが思った位置に移動できない…!
モデリングどころか、ソフトの操作自体が難しいぞ?!
と、作品作り以前の操作面で躓いて
心が挫けてしまった方もかなり多いのではないしょうか。
しかし、Blenderは夢と可能性がたくさん詰まった神ソフト。
難しいからといって触らないのはあまりにも勿体無いですよね!
なので今回は、Blenderが初心者にとって難しいと思われる理由を軸に
ソフトの操作方法や基礎的な知識を解説いたします。
大前提
まずは、Blenderを初めて起動した方が最初に思うことは

画面上に大量のボタンが…!これ、僕に使いこなせるのか?!
ではないでしょうか。
お絵描きソフトや動画編集ソフトなどに慣れている方は、
ボタンの量にはそこまで驚かないでしょう。
しかし他のソフトと操作感が違いすぎて、それはそれで戸惑う事と思います。
ソフトの全てを知る必要はない
Blenderはとっても高性能で多機能です。非常に奥深いソフトなのは知られていますよね。
しかし全ての機能を使いこなす必要はありません。

格好良い3Dモデルを動かし、
観た者がみな震えるほど素晴らしい芸術的なアニメを作りたい
という高い志があった場合でも共通です。
使いもしない機能を頭に叩き込もうとしても、理解出来ず疲れるだけでしょう。
制作する上で必要な知識だけ調べ、必要な機能だけを活用すれば良いのです。
操作に慣れるまで練習が必要
Blenderは誰がなんと言おうと癖強ソフトです。

慣れたら視点移動も点の移動も容易に行えますが、
慣れるまでかなり時間を要しました。
才能のある方は「直感的で初心者でも簡単だよ?」と言うかもしれません。
しかし、ほとんどの方からしたら最初は相当難しい操作を強いられるソフトだと思います。
とにかく、最初は簡単なモノでもいいので繰り返し何かを作ってみて
操作に慣れることを目標にすると良いと思います。
難しい理由1:キーボードを活用する必要がある

[Ctrl + Z]で戻る?知らない!マウス操作こそが全て!
というような、ショートカットキーと無縁な人生を送ってきた方にとっては
Blenderの操作感に抵抗があるかもしれません。
Blenderはマウス操作だけでは、現実的には厳しいです。
作業効率を考えるとキーボード操作はほぼ必須と言って良いと思います。
普段からPC操作時にショートカットキーを活用している方は
そこまでBlenderの操作に苦労しないと思います。
右手でマウスを扱う場合
右手にマウス
左手にキーボード
が基本フォームです。
ノートPCの場合タッチパッド(指)でも操作は可能ですが、難しいです。マウスはほぼ必須です。
よく使うショートカットキー
以下はカスタマイズをしていない場合の標準キー操作です。
よく使うものだけを抜粋しました。
日本語入力モードになっていると反応しないので、英数字のモードにしてくださいね。
以下はオブジェクトの編集に役立つキーです。
オブジェクトの移動:G
オブジェクトの回転:R
オブジェクトの複製:shit + Dすべて選択:A
選択物の拡大縮小:S
選択物の削除:X
選択物を非表示にする:H
Hで非表示にしたものを表示する:option + H
面の差し込み:I (アイ)
面の押し出し:E
ループカット(辺を追加):⌘ + R元に戻す:⌘ + Z
やり直す:⌘ + shit + Zオブジェクトの追加:shit + A → マウスで選択
以下はモードの切り替えです。
表示モードの切り替え:Z + マウス操作
オブジェクトモードと編集モードの切り替え:tab
▼編集モードで
上の横並びの「1」:点選択モード
上の横並びの「2」:辺選択モード
上の横並びの「3」:面選択モード
以下は視点操作にとても便利なキーです。
テンキーの「1」:真正面から表示
テンキーの「3」:真横から表示
テンキーの「7」:真上から表示
テンキーの「9」:今の表示の反対側に回り込む
オブジェクトを真下から表示したい場合は、「7」→「9」と連続で押すことで実現できます。
絶対覚えるべきキー
ずばり保存[⌘ + S]です。Blenderに関係なく、どこでも大抵通用するショートカットなのでご存じな方は多いかと思います。
なぜ重要かと言うと、重い作業を繰り返すようになるとBlenderが落ちるからです。笑
超ハイスペッククリエイターPCを使用していても、保険としていつでも保存する癖をつけておいた方が良いです。
一生懸命作ってきたものが消えてしまう絶望は誰しもが通る道ですが、極力味わいたく無いので保存は思い立ったらすぐ行いましょう。
注意が必要なキー
ショートカットキーで注意が必要なモノは、ずばり「F」です
- 点を3つ以上選択した状態でF → 面を貼る
- 点を2つ選択した状態でF → 点と点を繋ぐ
このようにとても便利なFですが
意図しないタイミングで指が触れてFが押されると、余分な点や辺・面が追加されます。
追加された余分な点や面は重なってしまっているので見た目ではわかりにくいのです。
余分な点があると、のちのちアニメーションをつけたりマテリアルを適用した時に破綻してしまいます。
Fってキーボード上の一等地に君臨しているので、とっても押しやすいです。
無意識に押してしまわないように気をつけてくださいね!
便利すぎる[軸の指定]と[数値の指定]
オブジェクトを回転・移動する場合は、軸の指定をすることで容易に行うことができます。
例えば平面を追加した場合初期位置に横たわった状態で出現します。
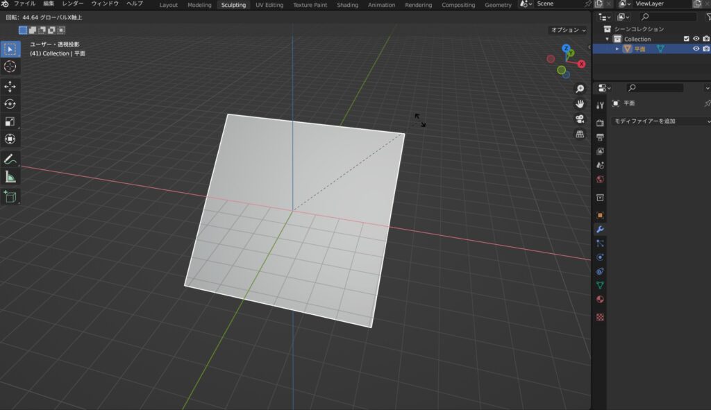
これを、傾きのない垂直な縦方向になるように回転させましょう。

▼平面を選択した状態でR(回転)を押します。マウスを移動させると自由に傾いてしまいます。

ここで追加でXを押してみましょう。「X軸に対してのみ、回転する」という指示になります。
▼そのため、マウスを動かしても一定方向にしか回転しなくなります。

方向が定まったとはいえ、マウス操作で完全な垂直にするのは難しいです。
▼そこで追加で「90」と入力してください。

これで90度回転します。
[R → X → 90]は、「回転→X軸方向に固定して→90度」という指示を出したことになります。
この指示は回転以外にも使えます。
移動の場合は[G → X → 2]とすれば、「移動→X軸方向に固定して→2m」となります。
これも頻繁に使用するコマンドですので絶対に覚えておいた方が良いです。
難しい理由2:聞きなれない言葉が多い
「モディファイアー」「マテリアル」「マージ」「シェーディング」…
日常生活ではまず聞かないだろうなという言葉で溢れているので、難しく感じて当然です。

中学生で習った「ベースボール」「ミュージック」などという英単語は、
ただ単に日常的に聞くことがあるから耳馴染みがありますよね。
だから簡単なのです…。
PCの用語も日本語だったらもっと取っ付き易いのに。笑
だからと言って難しく考えないでください。
ソフトを使いこなすために、英語を覚える必要なんてありません。
機能の役割さえ覚えれば良い
お絵描きソフトで例えると、「レイヤー」という機能がありますよね。
ところで、「レイヤー」という単語の日本語訳を知っていますか?
正解は「層」です。
意外性もない「まぁ、そうだろうな」という感じですよね。笑
分からなかったと言う方も、お絵描きソフトを触ったことがある方なら
「レイヤーは重ねる機能だ」と理解している事でしょう。
このように、言葉の意味を知らなくても実はなんの支障もないのです。
大切なのは機能の名前の意味を知る事ではなく、機能の役割を理解する事です。
難しい理由3:マウスでの視点操作が独特
視点操作にはマウスを使用しますが、これがなかなか独特なのです。
shitキーやマウスのスクロールホイール(通称:中ボタン)を押し込みながらグリグリ動かしたり。

PCに詳しくない方は、そもそもマウスのホイールが押し込めるボタンであることを知らないのではないでしょうか。
移動が複雑なのは、他でもなくBlenderが3次元を表現するソフトだからです。
x軸+y軸に加えてz軸移動もあると、上下左右だけでなく奥行きも考慮しなければなりません。
基本的な操作
- ズーム:ホイール
- 回転:ホイール押し込み
- 移動:shit + ホイール押し込み
カメラ操作はあくまでも視点の操作です。オブジェクトを動かしているわけではありません。
この操作に慣れることも、Blenderでの制作に欠かせない重要なスキルです。
カメラを動かすとオブジェクトを見失う場合の対策
カメラ視点に関しては、おすすめの設定がありますのでご紹介します。
[左上の編集>プリファレンス>視点の操作]でこの画面を開いてください。
「選択部分を中心に回転」「マウス位置でズーム」にチェック。
左下の3本線>プリファレンスを保存。

これでカメラを操作した時に選択したオブジェクトを見失わないようになりますので
より直感的な操作ができます。
好みによりますが、カメラを動かすたびにオブジェクトを見失ってしまう方は一回試すことをお勧めします。
難しい理由4:オブジェクトモードと編集モードの違いが分かりづらい
Blenderを使う上で一番使うモードは、オブジェクトモードと編集モードです。
似ているようでこの違いは明確で、差を理解しておく必要があります。
オブジェクトモードとは
ざっくり申し上げますと、物を配置する・動かす・回すモードです。
オブジェクトモードで選択できるのは、「オブジェクト自体」です。
そのため、「拡大」や「移動」「回転」すると、オブジェクト自体に適用されます。
編集モードとは
物の形を変えるモードです。
編集モードで選択できるのは、そのオブジェクトを構成する「点」です。
編集モードで数字キー[2]を押すと辺を選択、[3]を押すと面を選択できる機能が存在します。
それは「その辺(面)を構成する点をまとめて選択する」機能です。
よって厳密には選択できるのはあくまでも「点」なのです。そもそも、Blenderは「形を作るソフト」というよりも
「点を配置・管理し、動かすソフト」というニュアンスが正しいと思います。
辺を増やすことで縁をなだらかにしたり、点を引っ張って尖った形にしたり…
自由な変形を行うことができます。
初歩的な話に聞こえますが、初心者にとってこの使い分けはおそらく相当難しいです。
この二つのモードを理解すると、かなりソフトの理解が進みます。
自然と使い分けできるようになるまで練習を重ねると、
オブジェクトの編集が楽しくなると思います。
まとめ
Blenderが難しい理由は以下の通りです。
1.キーボードを活用する必要がある
2.難しい言葉で画面が構成される
3.視点操作が独特
4.モードの使い分けがわかりにくい

難しくて当たり前だということを…ご理解頂けましたでしょうか…!
Blenderは癖強!!(2回目)
だから、慣れるまで時間がかかって当たり前ですし
挫折しそう&そもそもやる気が起きないと感じるのも当然です。
しかしこれは、ネットで素晴らしい作品を投稿されているベテランの方々も通った道。
みんなで頑張って進んでいきましょう…!




コメント